什么是“3+1+2”模式?
【3】指的是:语文、数学、外语,这三门科目考试参加统一高考,由教育部考试中心统一命题,以原始成绩计入考生总成绩;
【1】指的是:物理和历史,考生必须从物理和历史两个科目中选择一科,由各省自主命题,以原始成绩计入考生总成绩;
【2】指的是:考生从化学、生物、地理和政治四门科目中选两门,选考由各省命题,通过等级赋分的方式,将赋分后的成绩计入考生总成绩。考生总成绩由全国统一高考的语文、数学、外语3个科目成绩和考生选择的3科普通高中学业水平选择性考试科目成绩组成,满分为750分。即通常所说的“3+1+2”模式。
一、考试方式
根据改革方案,2022年启动高考综合改革,2025年整体实施,形成分类考试、综合评价、多元录取的高等学校考试招生模式,健全促进公平、科学选才、监督有力的高等学校考试招生体制机制。
改革后,不再分文理科,改为采用“3+1+2”模式:
“3”为语文、数学、外语(含英语、俄语、日语、法语、德语、西班牙语)3门全国统一考试科目;
“1”为首选科目,考生从物理、历史2门科目中自主选择1门;
“2”为再选科目,考生从思想政治、地理、化学、生物4门科目中自主选择2门。
二、考试分数
考生的文化总成绩由语文、数学、外语3门全国统一考试科目成绩和3门选择考科目成绩组成,总分为750分。其中,全国统一考试科目语文、数学、外语的分值均为150分,总分450分;选择考首选科目(物理或历史)成绩以原始分计入、再选科目(政治、生物、化学、地理)成绩以等级转换分计入。
三、录取方式
选考要求方面,普通高等学校根据学校办学定位和专业人才培养对学生学科专业基础的需要,从思想政治、历史、地理、物理、化学、生物6门普通高中学业水平选择考科目中,分招生专业(或专业类)科学合理提出考生报考专业(类)的首选科目和再选科目要求,并提前向社会公布。
录取方式方面,普通高等学校统一考试招生按物理、历史两个类别分列计划、分开划线、分别投档,分本科、专科两个阶段进行录取。除提前录取的批次外,考生志愿由“院校+专业组”组成,实行平行志愿投档的统一录取模式。12种选科组合专业覆盖率总览
根据教育部公布的选科指引文件,对“物理+化学+政治”等12个选科组合的专业覆盖率(由高到低排列)进行了计算,供广大低年级考生参考。
12种选科组合专业覆盖率统计表 |
序号 |
组合 |
可选专业数量 |
覆盖率 |
1 |
物理-化学-政治 |
769 |
99.74% |
2 |
物理-化学-生物 |
737 |
95.59% |
3 |
物理-化学-地理 |
736 |
95.46% |
4 |
物理-政治-生物 |
394 |
51.10% |
5 |
物理-政治-地理 |
372 |
48.35% |
6 |
物理-生物-地理 |
361 |
46.95% |
7 |
历史-生物-政治 |
355 |
46.04% |
8 |
历史-化学-政治 |
354 |
45.91% |
9 |
历史-地理-政治 |
350 |
45.40% |
10 |
历史-化学-生物 |
323 |
41.89% |
11 |
历史-生物-地理 |
322 |
41.76% |
12 |
历史-化学-地理 |
321 |
41.63% |
从表里我们可以清晰看到,“物理+化学+X”的3种选科组合为专业覆盖率之王,专业覆盖率均达到95%以上;而其他选科组合可选空间骤然减少。
第一组:物理-化学-政治
是最新选科指引下的王牌组合,专业覆盖率最高,专业选择面最广;在提前批报考中亦有较大优势。

优势:选这个组合的同学一般是想读理科,但不想学生物,同时政治是目前考研的必考科目之一,高中学政治,大学公共课也有政治,对未来考研有帮助。该组合报考的人数最少,竞争力相对较小。
劣势:政治与另外两科关联度不大,需要记忆背诵的内容非常多,是偏文学科中难度较大的。物理、政治高考不易拿高分,选择人数少,有的学校开班不多,配备的师资力量也可能较弱。
推荐学生群体:1.物理、化学成绩比较好;2.对于背诵较为擅长,兼具较好的文科思维能力;3.对未来步入大学有着明确的计划,有考研、考公准备。
分析&建议:物理+化学+政治,这种组合的优势在于:第一,专业选择面广,可报专业超过96%;第二,为未来发展有帮助,政治科目的加入,有利于将来考研和考公务员。这个组合中三门学科所需的学习能力各有侧重,物理强调逻辑思维能力;化学尽管是偏理科科目,因为知识体系的因素,需要进行大量的记忆;而政治又需要良好的文字表达能力和文科素养。三门学科之间关联性小,学习跨度大,所以,学习该组合需要文理科素养兼备。不具备这种特点的考生,一点要慎选。
第二组:物理-化学-生物
学科关联度大,理科优势显著,在新高考模式下依然保持热度,但竞争较大。

优势:未来可报考专业多,纯理组合,学科单一,此方案总体记背少,重理解,需要较强的逻辑思维和运算能力,学科之间关联大,能互相促进。
劣势:理科学霸聚集地,竞争异常激烈,当然在新的选科要求下,估计该组合将会在理科中人数猛增。
推荐学生群体:1.理科逻辑思维能力优于文科水平;2.未来确定好报理工类专业的考生,重点推荐该组合。
分析&建议:物化生这个组合可以说是纯理科组合了,一般理科很强的学生,都会直接选择这个组合,这样的选择可能会违背了新课改全面发展的理念,但是新高考选科还是要以学生的个人意愿为先,按照兴趣爱好为准。
一般选择物化生的学生,要么是理科特别好的,要么是文科特别差的。大家都知道新高考采用的是赋分制,如果物化生成绩一般的学生选择这三科,遇到理科学霸,是很不占优势的,因为竞争太激烈了。
第三组:物理-化学-地理
组合专业覆盖面也较广,可报考专业门类多,理科、工科类的热门专业都可以报考,此外经济类、管理类、农学类、医学也在选择之列。

优势:地理一直被称为“文科中的理科”,偏理科目中,地理难度不大。该组合跟传统物化生非常接近,如果是传统理科考生想搭配一门文科,可选择该组合。
劣势:选地理的人数在各省市一直位居前列,在实施新选科后,预估该组合选考人数会和物化生不相上下
推荐学生群体:1.善于独立研究、思考问题;2.对自然科学有较浓厚兴趣,地理成绩比生物成绩好。
分析&建议:这个组合是一个比较偏理科的组合;它的优势有两个:一是专业选择面广,可报专业96%左右;二是学习时记忆背诵的内容较少,理解的内容最多,学科之间关联密。地理虽说是传统文科,但是相对其他两门文科,更偏重于理解能力和逻辑思维能力。所以,与擅长文科思维的学生相比,那些能够选择物理和化学科目、擅长理科思维的学生学地理更具有优势。同时,这个组合也存在着挑战:学习难度大,选科人数多且优生多,竞争尤为激烈。
第四组:物理-政治-生物
组合专业覆盖面有所下降,但经济类、管理类、农学类、医学等专业仍选择之列。

优势:生物难度比化学略低,同时政治对未来考研有帮助。选择该组合人群较少,竞争压力一般。
劣势:物理、政治不易拿高分,三门学科关联度不高,平时学习难度较大,未来可选专业相关度也不高。选择该组合人群较少,有些院校很难单独为该组合学生设计走班课程时间表,不利于学生的学习。
分析&建议:"物理+政治+生物”组合虽然也有一些专业不能报考,但是竞争压力也会小一些,反而会赢得很多优势。比如,学了物理这科,很多名牌大学都可以报考,因为一些好大学都对物理这科有限制,不学物理就会失去很多考名校的机会。而选考政治这科,很多文科性质的专业又都可以去学了,大大放宽了限制,而且生物这科又不怎么难,所以高考还是很占优势的。
第五组:物理-政治-地理
组合可总结为组合是“最难理科”+“2个文科”,最具学科思维挑战,从往年情况来看,学习难度大,选择人数较少。

优势:这个科目组合更像物理成绩不错的文科生,为了不浪费物理的高分,以及物理可以报的专业范围,做出不得已的选择。报考人数不多,竞争压力一般。
劣势:与“物理+生物+政治”学科组合劣势情况相似。
分析&建议:物理+地理+政治这个组合的特点明显:喜欢物理但特别不喜欢生化的无奈之举。一方面,在学习过程中,学生需要在理科思维和文科思维中不断切换;
第六组:物理-生物-地理
组合三个科目之间关联度较高,整体注重逻辑思维的培养;化学成绩不佳的同学可以重点考虑。

优势:总体上看,偏理科目中,地理和生物相对简单且不需要大量背诵,学习较轻松。
劣势:在新的选科要求下,专业覆盖率太低,绝大多数理工类专业都不能报考,基本只能报不限选考科目,地理科学类、限选生物类的专业。
分析&建议:高中选考科目中最难的科目是哪一科?说是物理,可能绝大多数学生都不会反驳;高中选考科目第二难的是哪门学科?如果说是化学,可能就会受到很大的争议,这个真的因人而异。但是,对于多数学生来说,化学还是比生物和地理难学难考的。从总体难度上来说,生物和地理是属于偏“中性”的学科,既需要文科生的记忆,又需要理科生理解,正因为如此,二者学习的深度和考试的难度都不是很大,学生相对来说是比较容易得分的。
第七组:历史-生物-政治
组合优势集中体现在对政治做出必选要求的专业,如法学类—马克思主义理论类、公安学类等。具体专业如马克思主义理论、治安学、侦查学以及新增的铁路警务专业等。
优势:历史和政治之间学科关联性较强,能相互促进。生物在偏理科目中相对比较容易,也是很多文科强理科弱的学生的选择。
劣势:文科学霸聚集,未来能报考的专业还是以人文社科为主,理科可报专业极少。
推荐学生群体:1.历史、政治、生物成绩相对不错;2.记忆背诵能力强,但不想局限于文科思维的学生。
分析&建议:选择这个组合的学生有明显特点:有文科偏好但对地理学科不感兴趣。因为有了一门理科的加入,拓宽了专业选择面。
而在学习化学和生物时,都需要强调对多而零碎知识点的记忆和归纳,所以,这两个组合适合文科思维有优势,文字表达能力和记忆能力强,逻辑思维相对不太强的学生。
第八组:历史-化学-政治
化学、政治是在文科内相对占优势的学科。从专业选择来看,化学的多选择性体现在文物保护技术及药学类、护理学类的4个专业;政治的优势则体现在政治学类、马克思主义理论类和公安类专业。

优势:历史和政治之间学科关联性较强,能相互促进。化学比较难学,所以该组合报考的人数不会太多,竞争压力一般。
劣势:两文一理组合,学科间差别较大,需要学生灵活调整学习思维。未来选化学的人会激增,想拿高分不容易。搭配化学,对专业选择作用基本可以忽略。
推荐学生群体:未来报考专业主要集中在人文社科类,选化学主要是因为该科成绩比较好。
分析&建议:选"历史+政治+化学”组合的学生有明显特点:有文科偏好但对地理学科不感兴趣。因为有了一门理科的加入,拓宽了专业选择面。"历史+政治+化学”可报专业比例为46%左右,而在学习化学时,都需要强调对多而零碎知识点的记忆和归纳,所以,这两个组合适合文科思维有优势,文字表达能力和记忆能力强,逻辑思维相对不太强的学生。
第九组:历史-地理-政治
地理虽然是传统文科属性的学科,但号称是文科中的理科,学生可以根据现阶段的成绩及提升空间在地理、化学、生物之间进行选择。

优势:传统的纯文组合,与初中知识有联系,学习适应比较快。
劣势:学科比较单一,背诵记忆量大,可报专业比例低,专业报考很受限制。
推荐学生群体:1.明确未来报考专业属于人文社科类,例如法学、新闻学、艺术设计学等;2.历史、地理、政治成绩相对不错。
分析建议:历史+地理+政治,该组合是最传统的文科组合,从学习难度来看,这个组合相对更轻松。从已经试点高考改革的省份看,也是选课人数最多的组合之一,因此,意味着竞争异常激烈。
这种组合更适合想选艺术专业、传媒专业的考生;或致力于考取汉语言文学、新闻学、马克思主义理论类、哲学类、经济学类、法学类、教育学类、文学类历史学类、管理学类、艺术学类、气象、地图测绘、城市规划、水利水电、酒店管理、旅游、地质勘探、资源管理、文物保护技术等门类和专业的学生。
第十组:历史-化学-生物
化学与生物的结合,从学科思维角度来说跨度不大,思维转换较小,但失去了政治的优势,尤其在提前批报考中没有太大的选择权。

优势:该模式是在以前选科要求背景下,很多物理成绩不好的考生,“被迫”选择了该组合。但在新的选科要求下,该组合人数应该会急剧下降,甚至可以“忽略”。
劣势:不仅学习难度大,学生需兼具文理科思维,且专业覆盖率在312中最低。小道老师个人不太推荐该组合。
分析及建议:该组合更适合对物理不感兴趣或物理成绩不理想,化学、生物成绩相对有优势的学生。
如果将来想要学习生物科学、食品科学、海洋科学、环境科学、植物生产类、生命科学、医学类相关专业的,也适合选择该组合。
第十一组:历史-生物-地理
政治与地理相比,政治选择性更大,但政治主观题占比较大,不易拿分,所以政治、地理间取决于考生更擅长、更感兴趣哪个学科。

优势:地理和生物是比较容易的,对背诵记忆能力和逻辑思维能力要求相对较低。
劣势:学科跨度较大,可报考的理工类专业少。该组合是很多历史组同学的选择,竞争压力较大。
推荐学生群体:1.历史、地理、生物成绩相对不错;2.对单独学科可选专业情有独钟。
分析&建议:“历史+生物+地理”这个组合适合物理不擅长、政治不喜欢,或擅长以记忆为主,动手能力强,文字表达好的学生,学科似乎跨度小但思维跨度大,竞争非常激烈,地理要和学物理的过招,化学、生物要和学物理的比拼,选择该组合的人要慎重。
第十二组:历史-化学-地理。
这个组合与历史-生物-地理,两个选科组合之间差别也是微乎其微的,分数是王道,建议考生从成绩做考量。

优势:地理和化学更偏理科思维,重理解,记忆背诵压力小。
劣势:学科跨度较大,可报考专业之间衔接较少,整体来说,专业报考受限。
推荐学生群体:1.对物理不感兴趣或物理成绩不理想;2.逻辑思维较为清晰,不擅长文科记忆背诵。
分析建议:“历史+化学+地理”组合适合物理不擅长、政治不喜欢,或擅长以记忆为主,动手能力强,文字表达好的学生,学科似乎跨度小但思维跨度大,竞争非常激烈,地理要和学物理的过招,化学、生物要和学物理的比拼,选择该组合的人要慎重。
学生选科时存在的盲目行为
这种情况是最多的,为什么很多学生扎堆选择理化生,尤其是物理,一方面选物理确实重要,因为这样大学专业几乎没有限制,但是如果物理成绩很不好呢?也还得选吗?实际情况就是有些物理成绩不好的学生也跟风选了,好像不学物理让人感觉不够聪明,属于智商低行列似的。强求的后果就是任人宰割。
也有不少学生完全跟着感觉走,自己感觉哪门学科学的还可以,成绩还不错就选了,其实人家这一门成绩好的更多,大部分都比你强。也有的同学自己比较自己的各科情况,认为其中某几科成绩相对其它科较好,于是就选了,而不是和别人比较。
有的学生是因为喜欢某个学科,或者喜欢某个老师,最终选了这门学科,上课喜欢听这个老师的课,但是就是考不了高分。喜欢老师和你最终能考多少分是两码事,不能感情用事,老师不能最后帮你考大学。一是借助专业测评工作,做综合评判。建议学生和家长应该多了解一些有关兴趣倾向的知识,可以借助一些专业测评工具来做综合评判。二是从后期报志愿选专业方面长远考虑。
一些学生在选科时,会根据自己初中时学习各学科的印象来判断是否适合某个学科的学习,这样选择容易忽视初高中学科知识的区别。不能光看自己哪科分高就选哪科,有些学科的难点会出现在选科之后。比如地理,可能难度会越来越大。
在3+1+2的12种组合中,有极少数学生选择史化生这样的组合。对于这种“文理兼顾”的组合,要慎重选择,“不推荐这样思维方式相互矛盾的学科组合,“3+1+2”的选择方式,实际上也是区分文理的”,这样选很可能没有专业可以报。
有的家长和学生对于以后的职业方向和未来没有规划,又担心高考报志愿受限,因此盲目选择覆盖率很高的组合。专业覆盖率只是选科时的参照因素之一,片面追求不可取。
虽然“物理、化学、政治”组合可选专业覆盖率最广,但是学习难度也很大,得分偏难,对考生的综合学习能力要求较大。
1)高中入学就着手生涯规划是十分必要的。越来越多的专业明确了选科要求,选科前先选专业这可能成为未来的必经之路,生涯规划的重要性不言而喻。
2)学生可以多多参与社会实践。接触不同的职业,通过多种途径对职业情况进行了解,心之所向,行之所往,帮助孩子确立目标,科学选科。
现阶段,部分家长及考生在选科时存在“钻空子”心理,希望侥幸能选到赋分有利的科目。赋分情况会根据每年的选考情况有所变化,一般很难预测。从前期搜集到的各省选考数据来看,学霸选考物化的概率很高,考高分不易,而成绩略差一点的考生可能会选择自己比较擅长的科目,这样就导致了在等级赋分制下,大家的总分越来越集中,中上游之间的竞争愈加激烈。无论如何选择都无法避开和尖子生之前的竞争,反而赋分情况下,1+2学科的分值学生与学生之间的差距是有缩小的。因此“绕路而行”“侥幸心理”都是不可取的。
提升自身实力才是王道。尤其在大多数省市高考满分750分,语数外三科450分,占到了总分的一半之多,关注外界数据之余还是应该在自身分数提升上多下功夫!
考虑学科思维的搭配问题。科学来说,物理化学理科思维明显;历史政治学科思维相似度更高。比如一个学生政治、地理成绩很好,但却不喜欢历史,如果他因此就选了物政地组合,其实并不是明智的选择。
往年选科数据是重要的参考指引,但是不同省份、不同分数段、不同选科模式下数据的可参考性是家长需要重点关注的。盲目参考数据不可取,结合所在省份所在高中数据才为上策。
政策差异,情况各异。由于政策不同,各选科组合在“3+3”和“3+1+2”模式中优劣可能大不相同。如类似物史政、物政地这种“1理+2文”组合,在“3+1+2"中属于有点无厘头的组合,但在“3+3”中却是出过高分状元的存在。
教育差距,带来的选择差异。每省的教育水平不同,选科趋势也会有所不同。根据在线统计数据,在北京考生选考化学、地理比重较大,而在天津选考生物、化学人数较多,在山东省选考地理、生物人数较多。
学生和家长主要可以从以下三个方面判断自己学科基础的强弱
分数是权衡学科基础的最直观的数据,历次考试平均得分较高,就说明该学科的基础较好。
由于新高考采用等级赋分制,最终赋分分数取决于名次,因此排名是衡量学科基础的重要依据。
中考的排名参考班级或学校排名,高一考试后,参考全市乃至全省的统考排名。层次越高,范围越广,其参考价值越大。
可以根据平时学习情况或试卷分析,从各个知识点的得分率或正确率来看,知识掌握得越全面,学科基础越牢固。
提升空间是影响学科成绩变量的关键因素。有些同学在某些学科上或许基础较差,但仍有可能在一年或两年后超过其他人。
判断学科的提升空间主要可以参考以下三个方面:
潜力即为表现出的能力。一名学生的学科潜力是很难直观判断的,只能通过对错题题型的统计,进行模糊判断,比如错题集中在选择题还是大题。
学科能力即学科核心素养怎么判断?只能从平时练习和试卷中判断。错题主要因为基础知识点含糊,还是这道题的思考逻辑想不出来、想不明白。补基础易,补思维难。
不同的学习习惯应对不同学科,其学习效率也是不一样的。日常学习,你是喜欢读和背,还是算和练?
有的学生因为喜欢某个学科,或者喜欢某个老师,最终选了这门学科。上课喜欢听这个老师的课,未必表示你能考出高分。根据对老师的喜好选科,高考很可能会吃亏。
喜欢老师和你最终能考多少分是两码事,不能感情用事,老师不能最后帮你考大学。
有时候,自己学得好的优势学科,未必是适合未来职业发展的科目。
建议可以借助兴趣职业测试,帮助自己更准确地判断自身的兴趣倾向。
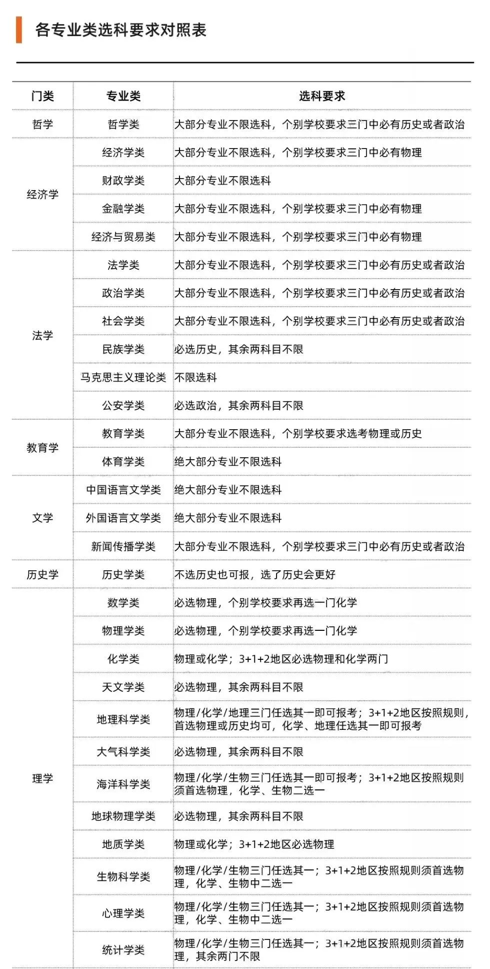
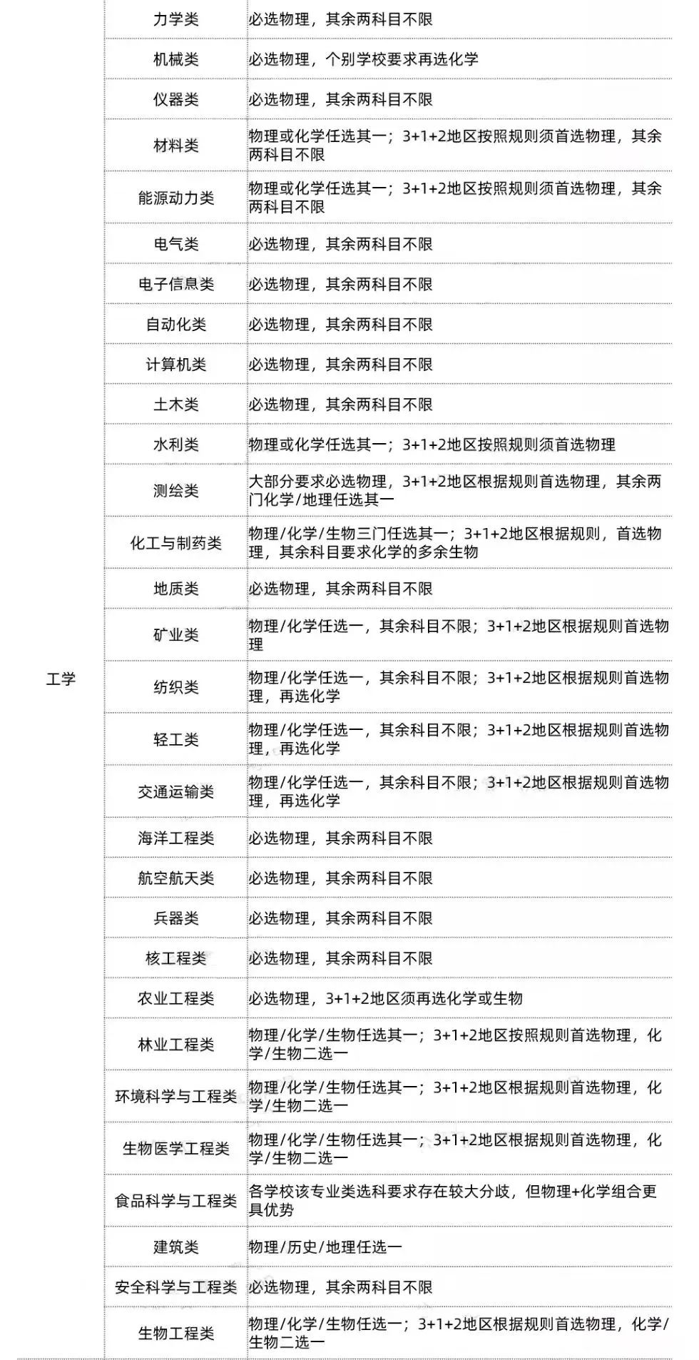
对于新高考改革实施地区,各大学会发布各专业关于科目选择的要求,唯有按照要求选择了必选科目,高考时才能填报该专业。
有的专业不限选考科目,有的专业要求必须选考某一门,有的专业要求考生在某两门科目中任选一门,还有的专业要求考生某两门科目均须选考。
大类对应表

